Vážně velké náhody. Kam vedou ruské linky Hnutí Generace
Nové politické hnutí osmnáctiletého Daniela Krutého chce osekávat útraty státu a přinést mezigenerační solidaritu. I když své poslání myslí mladý zakladatel možná dobře, ze všech stran se kolem něj rojí lidé s podivnými vazbami na proruské dezinformátory, podvodníky i mafii.
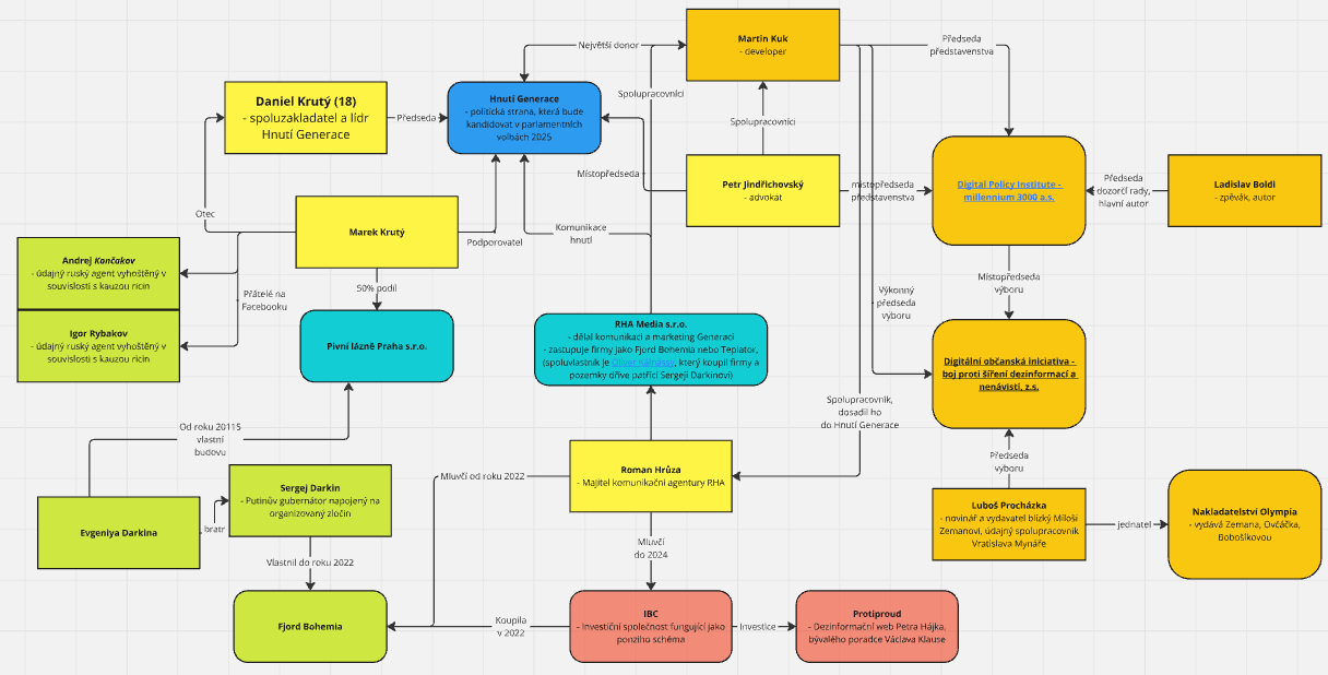
Politické uskupení Hnutí Generace obklopují podivné vazby | Ilustrační obrázek: Voxpot / Wikimedia Commons
„Když bylo synovi patnáct, byli jsme v Itálii na dovolené a já začal, jak mě sere politika,“ vykresluje pro Voxpot v lobby hotelu u pražských Olšanských hřbitovů Marek Krutý.
Jeho tehdy patnáctiletý syn prý zareagoval prohlášením, že založí vlastní politickou stranu a udělá politiku v zemi lepší a víc zaměřenou na lidi.
„Řekl jsem mu, že to je pecka a rád ho podpořím, jak budu moct,“ vysvětluje Krutý s tím, že jeho generace „cinkala klíčema“ a je potřeba, aby za novou změnou stáli zase mladí lidé, kteří na ni mají energii. Synovi slíbil, že když stranu založí a rok ji udrží, tak mu s ní pomůže.
Po roce pak měl otec synovi nabídnout místo dárků na Vánoce voucher na petiční stánek na sběr podpisů pro registraci hnutí.
„Jestli ode mě na úplný rozjezd dostal padesát tisíc na letáky a nějaké tisky, tak to byl celý můj vklad. Víc jsem mu nedal ani korunu,“ tvrdí otec, jak vypadal start hnutí.
Kdo se postará o moji maminku?
Česko bylo ve druhé půlce roku 2022 vyčerpané koronavirovou pandemií a následně dopady ruské invaze na Ukrajinu. Mladá tvář kritická k tomu, jak se v Česku dělá politika, začala sbírat body.
Jedním z prvních míst, kde se Daniel Krutý objevil, byl na podzim roku 2022 velký rozhovor s Robinem Čumpelíkem na soft-konspiračním antivaxerském webu a youtubovém kanále Inovace Republiky.
Následovaly výstupy ve Studentských listech nebo Standa Show, než popularita náctiletého politika propukla naplno. K tomu došlo letos 7. listopadu po účasti v televizním pořadu Máte slovo.
„A kdo se postará o moji maminku? A kdo se postará o mojeho tatínka?“ vykresloval osmnáctiletý Krutý v pořadu budoucnost, ve které se na důchodech projí rozpočet místo investic do vědy, výzkumu a dalších oblastí, které by Česku daly základ pro lepší budoucnost.
Úryvek z pořadu se začal šířit virálně. A s popularitou se začaly poprvé v diskuzích objevovat i útržky informací o zvláštních vazbách, které dřív nikoho nezajímaly.
Hnutí Generace se definuje jako středově-pravicové, liberální a proevropské. Hlavními tématy jsou pro něj ochrana demokracie v kyberprostoru, udržitelné veřejné finance a mezigenerační soudržnost.
Síla ideálů ale v politice často svádí boj s gravitací peněz a moci. Samotný zakladatel hnutí a jeho program tolik otázek nevyvolává, ale lidé pohybující se v jeho blízkém okolí napovídají, že se objevil v místě, kde operují zájmy proruských dezinformátorů, podvodníků i banditů napojených na Kreml.
Ostankino, Mosfilm i První česko-ruská banka
Danielova otce Marka Krutého stačí jen letmo naťuknout a zvláštních postav se objeví hned několik. Na Facebooku se přátelí s lidmi jako je Andrej Končakov a Igor Rybak, dvěma údajnými ruskými agenty vypovězenými z Česka v souvislosti s kauzou ricin.
Jeho podnik Pivní lázně se pak nachází v domě vlastněném sestrou bývalého Putinova gubernátora Dálného východu a člověka s napojením na ruský organizovaný zločin, Sergeje Darkina. Pro další dva Rusy, Jurije Osokina a Sergeje Markova, dělá jednatele ve společnosti Startelecom CZ.
Jak se to stalo? Marek Krutý strávil v Sovětském svazu a následně v Rusku velkou část svého života. Když se spolu bavíme, má v češtině dokonce lehký ruský přízvuk a říká, že ruština je prakticky jeho mateřský jazyk.
Jeho otec byl před rozpadem SSSR zástupcem Československých aerolinií v Kyjevě a Leningradě a následně ředitelem jejich obchodního zastoupení v Moskvě. On sám v Rusku vystudoval vysokou školu filmových studií.
„Jako cizinec jsem měl problém s přístupem do Ostankina nebo na Mosfilm – to byla strategická infrastruktura a musel jsem pořád čekat na recepci, než pro mě někdo přijde,“ vysvětluje, proč se kvůli složitému přístupu do největších televizních a filmových komplexů v Rusku nakonec audiovizuální tvorby vzdal.
V roce 1997 začal pracovat v První česko-ruské bance. „Dělal jsem tam styk s klienty a veřejností,“ vzpomíná Krutý.
„Když o rok později zkrachovala její mateřská IPB, tak jsem odešel,“ popisuje, jak opustil banku ještě před tím, než ji od konsolidační agentury koupili lidé napojení na Gazprom. Banku později proslavila půjčka na kampaň francouzské krajně pravicové političce Marine Le Pen.
V domě banditů
Krutý pokračoval dál do cestovní agentury zaměřující se na poskytování služeb v Česku primárně pro ruské a izraelské klienty.
„Zná mě tu asi devadesát procent lidí, vozili jsme deset až patnáct procent ruskojazyčného trhu do Česka,“ vysvětluje podnikatel, proč má na Facebooku mezi více než čtyřmi tisíci přátel i lidi, kteří na ruské ambasádě v Praze spolupracovali s ruskými tajnými službami.
„Dělali jsme pro ně všechny služby v rámci cestovního ruchu, chodili jsme na ambasády, pořád se s nimi něco dělalo,“ popisuje a ujišťuje, že rozhodně nemá na ambasádě žádné nadstandardní nebo osobní kontakty.
Stejně nevinné to mělo být i s firmou Startelecom. Tu založil člověk, se kterým se rodina znala právě přes aerolinky – syn obchodního zástupce ruského Aeroflotu v Česku.
Firma měla provozovat jedny z prvních virtuálních sekretářek do kancelářských budov. Přes nadějný nástup ale s finanční krizí v roce 2008 zkrachovala a od té doby má být mrtvá.
Krutý se prý dokonce snažil zbavit jednatelství, ale soud mu ho kvůli komplikovanému získávání dokumentů od majitelů z Ruska nezrušil.
Poslední linkou je pak rodina bývalého Putinova gubernátora napojeného na dálněvýchodní organizovaný zločin, Sergeje „Daryče“ Darkina. I s touhle vazbou se Krutý vypořádává poměrně snadno: Pivní lázně vznikly v domě na pražské Žitné ulici už v roce 2012 a Darkinova sestra dům koupila o tři roky později.
„Má tu dva hotely a ještě nějaké podnikání. Nejspíš využívala bratrovy peníze a zlegalizovala si byznys,“ krčí Krutý k informaci o Darkinovi rameny s tím, že hotely jsou oblíbená cesta k vyprání peněz.
Sergeje Darkina, který v Česku do roku 2022 provozoval například firmu Fjord Bohemia na dovoz ryb, ale podle svých slov nikdy v životě neviděl.
Zjednodušené
lidí a firemTím by mohly být všechny vazby na problematické postavy z Ruska vypořádány. Když člověk stráví většinu života v Rusku a následně se věnuje podnikání v centru Prahy, existuje uvěřitelná šance, že se „otře“ o lidi namočené v korupci nebo organizovaném zločinu, aniž by se o otření sám přičinil.
Horší je, když se stejné postavy začnou objevovat kolem politického hnutí i z dalších nečekaných směrů.
Klaus, Hájek a stovky milionů
Na webu Hnutí Generace tak nacházíme jako mluvčího Romana Hrůzu z mediální agentury RHA. Mezi referenčními klienty agentury figuruje mimo jiné Fjord Bohemia – firma, kterou až do roku 2022 pro svého bratra Sergeje Darkina řídil jeho bratr Oleg.
Co je za třemi tečkami se doví jen členové Voxpot Klubu.
Díky podporovatelům z Voxpot Klubu můžeme posílat naše reportéry do terénu a přinášet vám tak lepší zprávy, než jen to, co nabízí tiskové agentury.